Instance Verification Kit (IVK)
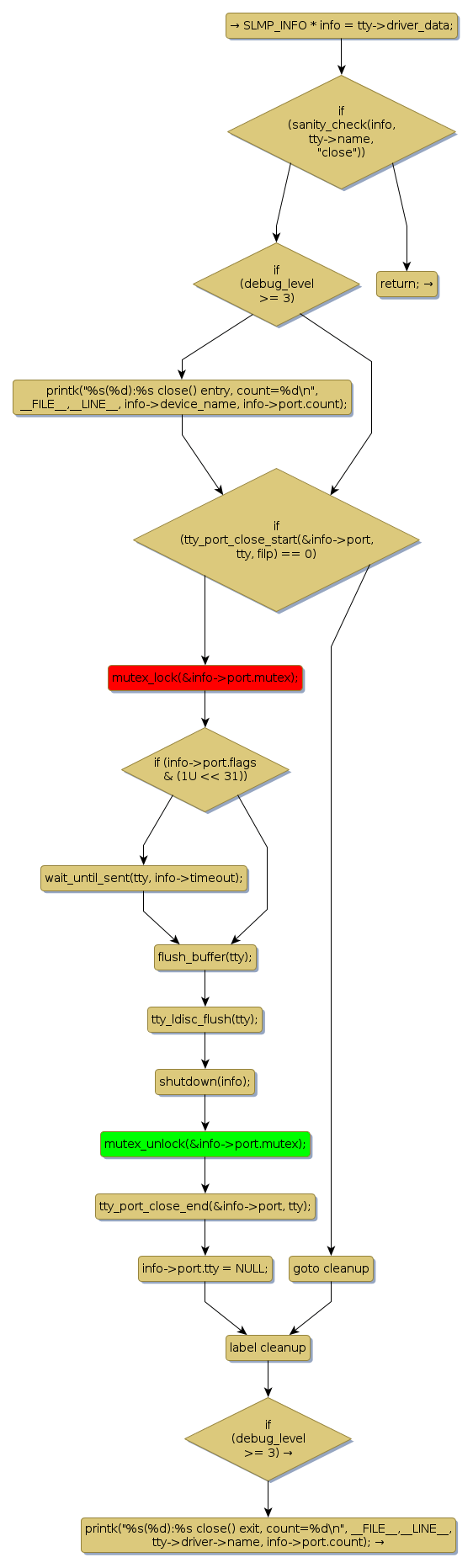
mutex lock @ [23592+30+/linux-3.19-rc1/drivers/tty/synclinkmp.c]
Instance Signature: mutex
|
The Matching Pair Graph:
|
|
Function Name
|
Control Flow Graph (CFG)
|
Events Flow Graph (EFG)
|
Source Correspondence
|
|
close
|
|
|
[23224+5+/linux-3.19-rc1/drivers/tty/synclinkmp.c]
|